皇冠信用盘会员账号 _股价0.61元、市值仅剩2亿元,浙江杭州一上市公司锁定退市!曾连续3年财务造假被重罚,实控人被罚2800万元、10年市场禁入
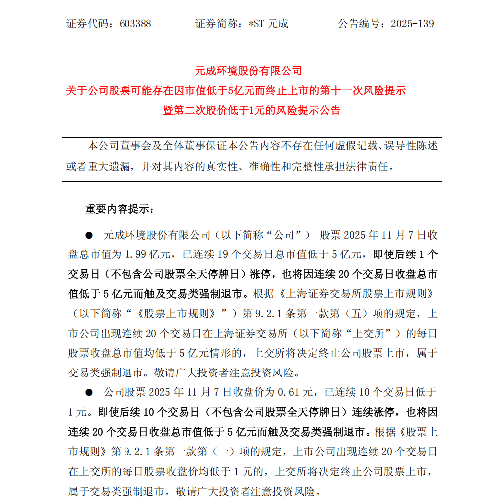
介绍个信用网网址(www.9990088.com)开会员号,招代理/条件好/平台出租/招登1登2登3地区代理11月8日,*ST元成(603388)发布了两则提示退市风险的公告皇冠信用盘会员账号 。公告显示,公司触及多项退市风险。

其中,截至11月7日收盘,公司总市值为1.99亿元,已连续19个交易日总市值低于5亿元,即使后续1个交易日(不包含公司股票全天停牌日)涨停,也将因连续20个交易日收盘总市值低于5亿元而触及交易类强制退市皇冠信用盘会员账号 。

此外,公司股票2025年11月7日收盘价为0.61元,已连续10个交易日低于1元皇冠信用盘会员账号 。即使后续10个交易日(不包含公司股票全天停牌日)连续涨停,也将因连续20个交易日收盘总市值低于5亿元而触及交易类强制退市。截至11月7日收盘,*ST元成股价跌4.69%,最新市值为2亿元。

展开全文
根据相关规定,交易类强制退市公司股票不进入退市整理期皇冠信用盘会员账号 。上市公司股票及其衍生品种在触及该类指标的次一交易日起开始停牌,交易所将在停牌之日起5个交易日内,向公司发出拟终止其股票或者存托凭证上市的事先告知书。
这意味着,*ST元成已提前锁定交易类强制退市,将在11月10日收盘后,因连续20个交易日总市值低于5亿元,触及交易类强制退市皇冠信用盘会员账号 。同时,公司股票将面临停牌,等待交易所退市决定。
公开资料显示,*ST元成创建于1999年,总部位于浙江杭州,公司服务于大型市政基础设施建设工程、生态景观工程、污染治理及生态修复工程、高端休闲旅游度假工程等项目皇冠信用盘会员账号 。公司的主要产品是工程施工及绿化养护、规划设计、苗木销售、旅游运营、电子设备及元器件。
业绩方面,今年前三季度公司实现营收1.02亿元,归属于上市公司股东的净利润为-1.43亿元;第三季度单季实现营收2014.47万元,同比减少54.70%,净利润为-1634.55万元皇冠信用盘会员账号 。事实上,公司近年来业务持续增长乏力,并均处于亏损状态。2022年至2024年,公司营业收入分别为2.94亿元、2.74亿元、1.46亿元;归母净利润分别为-6548万元、-1.62亿元、-3.25亿元。
在业绩连续亏损的情况下,*ST元成2024年度审计报告提示,公司持续经营能力存在不确定性皇冠信用盘会员账号 。
除了面临交易类强制退市风险,*ST元成还面临重大违法强制退市、财务类退市等多项退市风险皇冠信用盘会员账号 。
2025年10月10日,公司收到中国证监会下发的《行政处罚事先告知书》,认定:1、公司2020年至2022年年报存在虚假记载:(一)通过虚增越龙山项目成本和产值,虚增公司2020年至2022年年报营业收入和利润总额;(二)未及时将淮阴项目价审差异入账处理,虚增公司2022年年报营业收入和利润总额;2、公司2022年非公开发行股票文件编造重大虚假内容皇冠信用盘会员账号 。上述事项将触及《股票上市规则》第9.5.1条第(一)项和第9.5.2条第一款第(六)项规定的重大违法强制退市情形,可能被实施重大违法强制退市。公司股票自2025年10月13日起继续被上交所叠加实施退市风险警示。
基于以上事项,浙江证监局拟对*ST元成责令改正、给予警告,并处以罚款3745.46万元;拟对包括公司实控人祝昌人在内的五名责任人员合计罚款4200万元,其中实控人、时任董事长祝昌人被处以2800万元罚款;此外,拟决定对祝昌人采取10年证券市场禁入措施皇冠信用盘会员账号 。*ST元成在公告中表示:上述事项将触及《股票上市规则》规定的重大违法强制退市情形,可能被实施重大违法强制退市。
此外,根据《股票上市规则》第9.3.2条第(一)项规定,2024年年度报告披露后,公司股票已被实施退市风险警示,如公司2025年年报披露后不符合《股票上市规则》第9.3.7条等规定的撤销要件,公司股票将被终止上市皇冠信用盘会员账号 。
同时,公司还存在持续经营能力存在不确定性,募集资金逾期未归还,股票质押、冻结、平仓及司法拍卖,流动性等多重风险皇冠信用盘会员账号 。
(声明:文章内容和数据仅供参考,不构成投资建议皇冠信用盘会员账号 。投资者据此操作,风险自担。)
编辑|||程鹏 向江林
校对|张益铭
封面图片来源:视觉中国(资料图 图文无关)
每日经济新闻综合自上市公司公告、证券时报、每经此前报道
每日经济新闻
猜你喜欢
- 7小时前皇冠信用網代理登3 _连续两晚,重庆同一隧道!这两人的“神操作”看呆交警
- 14小时前皇冠信用会员账号注册 _白岩松:日本不要高估了自己,我们绝对不会允许历史重演
- 17小时前皇冠代理登入_亚泰集团召开“传达11月25日胡玉亭省长到亚泰集团调研座谈讲话精神暨部署落实相关工作会议”
- 17小时前皇冠代理登入_中纪委周末“打虎”,副部级陈伟俊被查,曾是浙江最年轻副省长
- 17小时前皇冠代理登入_打虎!陈伟俊被查
- 19小时前皇冠welcome注册账号 _斯诺克英锦赛首日中国选手1胜1负 斯佳辉零封对手晋级
- 22小时前皇冠登1登2登3出租 _哈兰德的牺牲:曼城3-2绝杀利兹联,他全场仅1射门的背后意义
- 22小时前皇冠登1登2登3出租 _英超-福登双响+绝杀格瓦破门+送点 曼城3-2利兹结束连败
- 1天前皇冠会员如何申请 _山东第一医科大学附属省立医院(山东省立医院)小儿呼吸科主任医师郭春艳教授到济南市第七人民医院进行坐诊与指导
- 1天前hga035怎么注册 _西安大降温马上到!冷空气来袭,下周天气迎来反转
- 1天前皇冠信用網如何申请 _结婚前新郎新娘先后坠亡,家属最新发声
- 1天前皇冠信用網开号 _熊征宇履新武汉市委副书记、市政府党组书记
- 1天前皇冠信用网押金多少 _石破茂:我当过首相我知道,日本打不过中国,但是日本还是会尝试
- 2天前皇冠信用登2代理 _28条被废除!乌军终于“举白旗”?局势紧张之际,普京送中国一句话,给中俄关系定调,信号强烈
- 2天前皇冠信用网会员注册网址 _中国男篮主场76-80不敌韩国男篮,郭士强回应首战失利
- 2天前皇冠信用网会员注册网址 _北京公布第四批央企老旧小区改造名单 在京央企老旧小区“双纳入”工作近收尾
- 2天前皇冠信用盘正网 _普京开出停战条件,美乌都没有想到!前线乌军已经崩溃,不得不举起白旗
- 2天前皇冠信用网登123出租 _“车展不雅视频”疯传,小鹏汽车:已报警
- 2天前皇冠信用網怎么开通 _要动真格了!连发2道封海令,北海舰队上场,高市早苗紧急回应
- 2天前皇冠信用盘会员注册网址 _最低-24℃!辽宁将迎大幅降温!下周气温还将回升,时间就在……
- 2天前皇冠2登录welcome _香港大埔火灾致128人遇难,太平香港或面临20亿港元理赔
- 2天前皇冠2登录welcome _确认!华为Mate80系统无法降级,后续产品将不再支持鸿蒙4、鸿蒙5版本
- 3天前皇冠登3代理注册 _杭州警方已逮捕刘向东:涉案金额或远超已披露范围
- 3天前皇冠登3代理注册 _硬抗中方19天,高市终于服软了!就台海问题改口,想与华恢复关系,中方:别想蒙混过关


网友评论