皇冠足球管理平台出租_84岁中国鞋王汪海声明与儿子、儿媳断绝关系:民族品牌绝不能让“美国身份的人”接班
五大联赛赛程时间表十(www.hg0088.us)皇冠会员开户_登3代理>皇冠皇冠信用网/—开会员账号—皇冠信用网招登1登2登3<代理平台出租>2026年开年,围绕百年鞋企双星名人的控制权争夺,演变成了彻底的决裂皇冠足球管理平台出租。
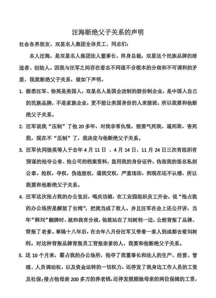
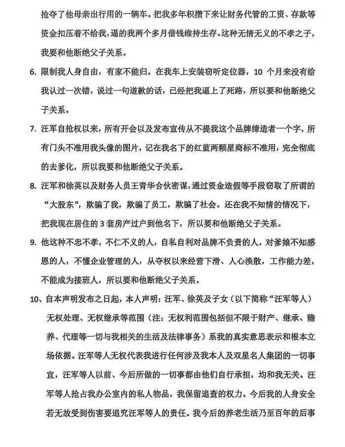
1月3日,84岁的双星名人集团创始人汪海发布声明,正式宣布与儿子汪军、儿媳徐英断绝父子及姻亲关系皇冠足球管理平台出租。记者从接近汪海的工作人员处获悉,这封公开信确为汪海本人所发。



展开全文
汪海在声明中列举了11条理由,“接班人国籍”被置于首位皇冠足球管理平台出租。
汪海称,汪军与徐英均为美国身份皇冠足球管理平台出租。他表示,双星名人是国企改制后的股份制企业,属于中国人的民族品牌,绝不能让“美国身份的人”接班。这一身份争议,成为他宣布断绝父子关系的底线理由。
汪海在声明最后表示:彻底打破“血缘接班”的传统皇冠足球管理平台出租。他宣布将成立“双星名人品牌接班委员会”,主张“能人接班”和“职业经理人接班”。
至此,父子二人彻底决裂皇冠足球管理平台出租。这场父子反目并非突发,其核心矛盾在于控制权早已旁落。矛盾的种子埋于2022年,当时由儿媳徐英控股80%的“青岛星迈达工贸有限公司”通过增资,拿下了双星名人56.96%的股份,成为第一大股东。创始人汪海虽然名义上保留了职位,但实际上失去了对公司的绝对控制。
在汪海发出“断绝关系”声明的一个月前皇冠足球管理平台出租,双方已在媒体上交火,核心焦点直指:谁才是公司的合法代表?哪一枚公章才有效?
2025年12月2日,儿媳徐英以“双星名人董事长”及控股股东青岛星迈达的名义发布《严正声明》皇冠足球管理平台出租。徐英披露了夺权的依据:公司于当年5月20日召开董事会,决议免去了汪海的董事长及法定代表人职务,并选举她接任。徐英在声明中指控,汪海被免职后一直霸占营业执照,拒不配合变更登记,甚至“私自刻制”了新的公章、法人章和财务专用章。

2025年12月8日,汪海发起反击,他在报纸上刊登大篇幅声明,驳斥徐英的说法“完全违背事实”皇冠足球管理平台出租。他不仅指责徐英发布的公章作废公告没有法律效力,还要求对方三天内登报赔礼道歉,并退还被“非法占据”的公司档案、财务凭证以及被扣押的员工私人物品。汪海透露,针对那场试图免去他职务的董事会决议,他已向青岛市黄岛区人民法院提起撤销之诉,目前案件正在审理中。

此前,2025年5月8日,双星名人鞋服微信公众号发布了一篇文章,题为《双星名人 | 直面挑战,破局重生,以变革与行动重塑品牌未来》皇冠足球管理平台出租。

其中提到:双星的企业领导班子正在经历迭代,新一代的掌舵者怎样在品牌百年的基石上,审视双星目前面临的难题,直面现实和挑战,寻求破局重生的契机皇冠足球管理平台出租。
2025年4月29日,双星名人集团搬离了30多年前建成的双星海富楼办公大楼,搬入新建的名人海广场,搬迁也意味着破旧立新的开始,在搬迁后的全体职工大会上,汪军总经理代表新一届领导班子,对品牌的未来进行了重新规划,决心以变革与行动重塑品牌未来皇冠足球管理平台出租。

其官网企业介绍为,拥有近百年发展历史的双星名人集团始于1921年,是我国最早的民族制鞋工业,其前身为国营青岛第九橡胶厂皇冠足球管理平台出租。改革开放初期,汪海总裁作为中国第一代优秀企业家,带领双星鞋服人冲破国有企业的旧观念、旧传统、旧体制,在国有制鞋企业全都垮台的情况下实现了“一枝独秀”,闯出了一条自我积累、自我发展的振兴国有企业的新路子,仅用10年就创出了中国人自己的民族品牌——双星。

猜你喜欢
- 2天前皇冠信用网代理登3_快船遭逆转荒诞一季烂尾收场 小卡要走了还剩下什么?
- 6天前皇冠信用网怎么代理_内塔尼亚胡:“消灭真主党”是以黎谈判前提;以军袭击已致黎巴嫩2020人死亡,6436人受伤
- 7天前皇冠信用网代理如何申请_伊朗掌握海峡主导权,各国分5级,需人民币结算,中国船缴费最低
- 7天前皇冠信用网代理如何申请_巴外长对华出言不逊,不到24小时巴总统穆利诺打圆场,完全没了此前的嚣张态度
- 1周前皇冠信用网在哪里开通_百年基业被特朗普扬了:50+机构、几十年研究全没了
- 1周前皇冠信用网注册网址_1.6万砍到6千?韩国先向印尼交付KF-21原型机,后续还卖16架
- 2周前正版皇冠信用网代理_刚向日本承诺G7峰会没有中国,马克龙又在韩国对华摆一道,李在明不跟
- 2周前世界杯皇冠平台_安徽6岁失联女童确认遇害,嫌犯柳某某(女,35岁)已归案
- 2周前皇冠信用网账号_伊朗有救了?车臣或将下场参战,局势变3对1,以色列将腹背受敌
- 2周前皇冠信用网申请条件_乒乓球世界杯丨国乒男单仅王楚钦温瑞博闯进16强
- 3周前皇冠信用网怎么申请_曝勇士对詹姆斯小卡感兴趣 休赛期探索加盟可能性
- 3周前如何申请皇冠信用网_匈牙利总理欧尔班:中国简直不可战胜
- 3周前信用盘如何申请_克努佩尔26+11+8造NBA新历史 比肩基德库里来日必超?
- 3周前如何代理皇冠信用_重庆市委书记袁家军会见宇树科技董事长王兴兴一行
- 3周前怎么申请皇冠信用网_河南6岁男童被25岁妈妈“遗忘”酒店半月!酒店工作人员自发当起“临时妈妈”,妈妈终于现身,孩子紧抱不愿松手!网友:希望以后被善待
- 4周前怎么申请皇冠信用网代理_张雪峰去世,终年41岁
- 4周前皇冠信用网会员开户_全球懵圈!伊朗“打脸”后,特朗普再回应!
- 4周前皇冠信用网登123出租_萨巴伦卡展望与郑钦文第九次对决:每一次都是新的开始
- 4周前皇冠信用最新地址_以色列迪莫纳被伊导弹击中,国际原子能机构:未影响附近核研究中心
- 4周前如何申请到皇冠信用_海南一起交通事故致2死5伤,警方通报:越野车司机林某(男,53岁)涉嫌酒驾,已被抓获
- 4周前如何申请到皇冠信用_巴林改口:是“爱国者”拦截导致32名平民受伤,不是伊朗无人机
- 4周前皇冠信用网怎么弄_中央批准:江成不再担任山东省委常委
- 1个月前怎么申请皇冠信用网_伊朗发起直接对等报复!特朗普:对以色列这次袭击“毫不知情”
- 1个月前皇冠信用网注册开户_伊斯梅尔·哈提卜,确认身亡


网友评论