皇冠信用网怎么开户_安徽女子左眼失明,办理残疾人证被拒?残联:双眼残疾可办理
皇冠信用网网址(www.HGTY.us)皇冠会员开户_登3代理>皇冠体育/—开会员账号—皇冠信用网招登1登2登3管理<代理出租>4月18日,安徽蚌埠皇冠信用网怎么开户。张女士向《正在新闻》反映,她五岁出车祸被碾压,左眼失明和左耳失聪。
最近她想申请残疾人证,去可以招收残疾人的工厂上班,但工作人员告诉她,她的情况不属于能办理残疾证的范围内皇冠信用网怎么开户。

怀远县残疾人联合会告诉《正在新闻》,类似张女士的一只眼失明、一只耳朵失聪,确实是比较特殊的情况皇冠信用网怎么开户。

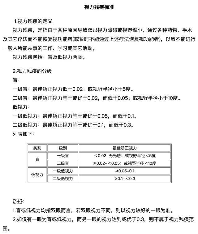
《中国实用残疾人评定标准》中规定,如仅有一只眼为盲或低视力,而另一只眼达到或优于0.3.不属于视力残疾范围,耳朵也如此,因此不能给张女士办理残疾证皇冠信用网怎么开户。

展开全文
张女士表示,因丈夫家暴,她正在起诉离婚,目前分居状态没有收入来源,现在她需要独自抚养家中小孩皇冠信用网怎么开户。
父亲、哥哥和妹妹因为身体疾病无法外出工作,一家人只能依靠种地、养羊,“我妈健康,还能在大棚帮工,一天一百块工资,我只能做一些手工活贴补家用皇冠信用网怎么开户。”
她希望能够拿到残疾证,进厂打工照顾家庭皇冠信用网怎么开户。
张女士的遭遇不是个例皇冠信用网怎么开户。
2023年5月,贵州一名右眼女子发文维权,去办理残疾证,工作人员说她不符合残疾人标准,“因为有一边眼睛还看得到皇冠信用网怎么开户。”

她自述,因为右眼看不见,去工厂、去店里打工都没有人要,走在街上也遭到周边人歧视,“能不能有一点‘特殊对待’,让我们能看到一点希望皇冠信用网怎么开户。”
舆论发酵后,贵州省残联回复已派人去当地核实情况,会对失利残疾再做评定,也会确定当事人在工作中受歧视问题皇冠信用网怎么开户。
猜你喜欢
- 23小时前皇冠信用网如何注册 _早读|特朗普称伊朗最高领袖哈梅内伊“已死”;伊朗宣布关闭霍尔木兹海峡
- 2天前皇冠信用最新地址_中方拒绝取消禁令,高市早苗对华措辞变了,日方首次公开时间表,发起新一轮报复
- 2天前皇冠球盘怎么做代理_曝美军司令已向特朗普汇报打击伊朗军事选项
- 3天前世界杯皇冠代理平台_谷爱凌外婆户籍卡亮了:原交通运输部高级工程师、上海交大高材生!爱凌追忆…
- 3天前世界杯皇冠代理平台_热身赛半场:山东泰山0-5上海申花!拉唐帽子戏法背后的战术解读与未来展望
- 3天前皇冠信用网怎么申请_在中国待了两天一夜,德国总理默茨变了,完全没了之前高高在上的样子
- 4天前皇冠信用网代理申条件_苦等4天,特朗普被中方“泼了冷水”,来不了北京了?中国话里有话
- 4天前正版皇冠信用网_女子怀疑丈夫出轨闺蜜,花9000元雇人追踪被抓包!法院:“私家侦探”判刑4个月罚款3000元
- 4天前足球外围买球网站_深圳有暴雨!今起,开年首场强对流天气杀到广东!雷电、大风紧随其后
- 5天前皇冠信用网怎么申请_巴拿马强闯港口办公区,驱逐中企员工,彻底接管长和港口,一点后路都不留!
- 5天前皇冠信用网怎么申请_四川广元26岁男子大年初三离家失联,最新进展:救援队称人被找到,但已离世
- 5天前皇冠信用网怎么申请_比尔·盖茨就其与爱泼斯坦关系向盖茨基金会员工道歉,承认与2名俄女子有婚外关系
- 6天前皇冠信用网地址 _争议不断!约罗被推倒,马奎尔出手时机的选择大揭秘:这次判罚岂是小事?
- 6天前皇冠如何代理 _本周上班时间有变,明日北京尾号限行恢复,周四起降温,局地有雪
- 7天前皇冠d盘 _哈登20+9米切尔20+7+5 乔22分雷霆终结骑士七连胜
- 1周前皇冠退水 _立陶宛想和中国恢复外交关系,但拒绝“下跪认错”,看来中方给他的教训还不够?
- 1周前皇冠hga010 _湖南多个收费站因车流量大交通管制|2026春运进行时
- 1周前皇冠ag mos077 _“赶紧还钱!”关税政策被判违法后,加州州长呼吁美政府立即“连本带利”退还税款
- 1周前皇冠ag mos077 _登上访华专机前,默茨请教“中国通”,德国想走出困境必须向东看
- 1周前皇冠信用盘注册 _王心迪、徐梦桃成为中国体育史上第五对奥运金牌夫妇
- 1周前皇冠信用网平台 _俄罗斯外长:俄愿将10亿美元冻结资金用于重建加沙,但美方没有答复
- 2周前如何注册皇冠足球代理_刚刚,大涨!创新高!
- 2周前如何注册皇冠足球代理_一文回顾徐梦桃冬奥会风雪卫冕路:16年间参加5届奥运会,10年做了4次大手术
- 2周前皇冠信用登2代理_全线暴涨,狂拉800点!特朗普,宣布!


网友评论