皇冠信用网如何注册 _提前涨停!605178,拟易主
皇冠信用网平台www.hg0088.us)实时更新发布最新最快最有效的登1登2登3代理网址,包括新2登1登2登3代理手机网址,新2登1登2登3代理备用网址,皇冠登1登2登3代理最新网址【导读】时空科技控制权或生变皇冠信用网如何注册 ,停牌前一个交易日尾盘涨停
中国基金报记者 闻言
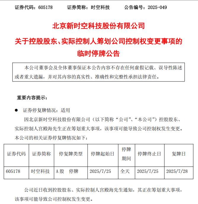
7月24日晚间,时空科技发布公告称,公司控股股东、实控人宫殿海正在筹划重大事项,可能导致公司控制权发生变更皇冠信用网如何注册 。
时空科技已于7月24日开市起停牌,自7月25日开市起继续停牌,预计停牌时间不超过2个交易日皇冠信用网如何注册 。
时空科技在停牌前一个交易日(7月23日)尾盘涨停皇冠信用网如何注册 。截至7月23日收盘,时空科技股价报27.64元/股,涨幅达9.99%,总市值为27.43亿元。

时空科技控制权或生变
控股股东近期质押股份
公告显示,近日,时空科技收到宫殿海的通知,宫殿海正在筹划重大事项,可能导致时空科技的控制权发生变更皇冠信用网如何注册 。

展开全文
7月1日,时空科技发布公告称,公司6月30日收到宫殿海的通知获悉,其将所持公司99万股股份办理了质押登记手续,质押融资资金用途为补充流动资金皇冠信用网如何注册 。

时空科技彼时称,宫殿海的资信状况良好,具备资金偿还能力皇冠信用网如何注册 。其本次质押风险可控,不会导致公司实际控制权发生变更。
截至6月30日,宫殿海合计质押所持时空科技866.59万股股份,占时空科技总股本的8.73%皇冠信用网如何注册 。
截至6月30日,宫殿海直接持有时空科技3716.86万股股份,占时空科技总股本的37.45%皇冠信用网如何注册 。

目前,宫殿海担任时空科技董事长、总经理等职务皇冠信用网如何注册 。
近期发布多项利空消息
7月15日,时空科技发布业绩预告称,公司预计2025年上半年的归母净利润为-7500万元至-6100万元,扣非后净利润为-7300万元至-6000万元皇冠信用网如何注册 。

公告称,公司预计2025年上半年业绩亏损,主要是公司所处行业的景气度未发生较大变化,项目开发及签约周期延长导致收入转化较缓,行业竞争激烈导致签约项目的毛利下滑皇冠信用网如何注册 。
同时,受宏观环境及行业特性影响,时空科技已施项目的回款不及预期,按照会计政策计提资产及信用减值损失影响利润,并且固定运营成本支出的压降空间有限皇冠信用网如何注册 。
7月14日,时空科技发布公告称,公司股东周蕾因自身资金需求,计划自公告披露之日起15个交易日后的3个月内,通过集中竞价及大宗交易方式减持公司股份合计不超过297.75万股,减持比例不超过公司总股本的3%皇冠信用网如何注册 。
截至7月14日,周蕾持有时空科技476.41万股股份,占时空科技总股本的4.80%皇冠信用网如何注册 。

编辑:黄梅
校对:王玥
制作:小茉
审核:陈墨

版权声明
《中国基金报》对本平台所刊载的原创内容享有著作权,未经授权禁止转载,否则将追究法律责任皇冠信用网如何注册 。
猜你喜欢
- 1天前皇冠信用网如何注册 _早读|特朗普称伊朗最高领袖哈梅内伊“已死”;伊朗宣布关闭霍尔木兹海峡
- 2天前皇冠信用最新地址_中方拒绝取消禁令,高市早苗对华措辞变了,日方首次公开时间表,发起新一轮报复
- 2天前皇冠球盘怎么做代理_曝美军司令已向特朗普汇报打击伊朗军事选项
- 3天前世界杯皇冠代理平台_谷爱凌外婆户籍卡亮了:原交通运输部高级工程师、上海交大高材生!爱凌追忆…
- 3天前世界杯皇冠代理平台_热身赛半场:山东泰山0-5上海申花!拉唐帽子戏法背后的战术解读与未来展望
- 3天前皇冠信用网怎么申请_在中国待了两天一夜,德国总理默茨变了,完全没了之前高高在上的样子
- 4天前皇冠信用网代理申条件_苦等4天,特朗普被中方“泼了冷水”,来不了北京了?中国话里有话
- 4天前正版皇冠信用网_女子怀疑丈夫出轨闺蜜,花9000元雇人追踪被抓包!法院:“私家侦探”判刑4个月罚款3000元
- 4天前足球外围买球网站_深圳有暴雨!今起,开年首场强对流天气杀到广东!雷电、大风紧随其后
- 5天前皇冠信用网怎么申请_巴拿马强闯港口办公区,驱逐中企员工,彻底接管长和港口,一点后路都不留!
- 5天前皇冠信用网怎么申请_四川广元26岁男子大年初三离家失联,最新进展:救援队称人被找到,但已离世
- 5天前皇冠信用网怎么申请_比尔·盖茨就其与爱泼斯坦关系向盖茨基金会员工道歉,承认与2名俄女子有婚外关系
- 6天前皇冠信用网地址 _争议不断!约罗被推倒,马奎尔出手时机的选择大揭秘:这次判罚岂是小事?
- 6天前皇冠如何代理 _本周上班时间有变,明日北京尾号限行恢复,周四起降温,局地有雪
- 1周前皇冠d盘 _哈登20+9米切尔20+7+5 乔22分雷霆终结骑士七连胜
- 1周前皇冠退水 _立陶宛想和中国恢复外交关系,但拒绝“下跪认错”,看来中方给他的教训还不够?
- 1周前皇冠hga010 _湖南多个收费站因车流量大交通管制|2026春运进行时
- 1周前皇冠ag mos077 _“赶紧还钱!”关税政策被判违法后,加州州长呼吁美政府立即“连本带利”退还税款
- 1周前皇冠ag mos077 _登上访华专机前,默茨请教“中国通”,德国想走出困境必须向东看
- 1周前皇冠信用盘注册 _王心迪、徐梦桃成为中国体育史上第五对奥运金牌夫妇
- 1周前皇冠信用网平台 _俄罗斯外长:俄愿将10亿美元冻结资金用于重建加沙,但美方没有答复
- 2周前如何注册皇冠足球代理_刚刚,大涨!创新高!
- 2周前如何注册皇冠足球代理_一文回顾徐梦桃冬奥会风雪卫冕路:16年间参加5届奥运会,10年做了4次大手术
- 2周前皇冠信用登2代理_全线暴涨,狂拉800点!特朗普,宣布!


网友评论
2K影院
回复你觉得该怎么做呢?https://www.2kdy.com